DigiKey customers in the United States can select from a range of delivery options, including Ground shipping at $6.99 and 2-Day at $12.99
Credit account for qualified institutions and businesses
Payment in Advance by Wire Transfer
![]()
![]()
![]()
![]()
![]()


More Products From Fully Authorized Partners
Average Time to Ship 1-3 Days. Please see product page, cart, and checkout for actual ship speed.
Extra Ship Charges May Apply
For more information visit Help & Support
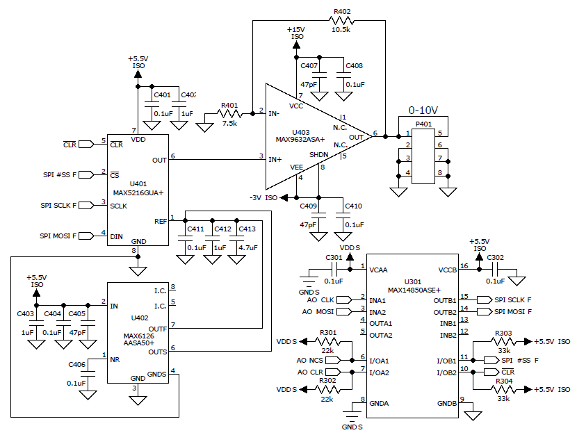
Industry 4.01 marks the fourth industrial revolution, characterized by distributed, intelligent control systems. Breaking from a past with large, centralized programmable-logic controllers, Industry 4.0 allows for highly configurable, highly modular factories to provide analog signal controls to numerous equipment and operate at a higher output than ever before. The ultra-small PLC, or Micro PLC, lies at the heart of the Industry 4.0 factory, providing high performance with ultra-low power consumption in an ultra-small package. The MAXREFDES60# is Maxim’s Micro PLC analog output card.
The MAXREFDES60# features a 16-bit, high-accuracy 0V–10V analog output with isolated power and data.
The MAXREFDES60# design integrates:
a low-noise, fast-settling buffer (MAX9632)
a 16-bit, low-power DAC (MAX5216)
an ultra-high precision 4.096V voltage reference (MAX6126)
600VRMS data isolation (MAX14850)
a STMicroelectronics® STM32F4 microcontroller
an FTDI USB-UART bridge
a high-efficiency DC-DC converter (MAX17552)
and isolated/regulated +15V, +5.5V, and -3V power rails (MAX17498C/MAX8719/MAX1659/MAX1735)
The entire system typically operates at less than 250mW and fits into a space roughly the size of a credit card. While targeted for industrial Micro PLC applications, the MAXREFDES60# can be used in any application that requires high-accuracy analog output.
| Manufacturer | Analog Devices Inc./Maxim Integrated |
|---|---|
| Category | Wired Communication |
| Sub-Category | Interface Solutions |
| Eval Board Part Number | MAXREFDES60#-ND |
| Eval Board Supplier | Analog Devices Inc./Maxim Integrated |
| Eval Board |
Board not Stocked
|
| Purpose |
Micro PLC, Analog Output Card
|
| Component Count + Extras |
144 + 8
|
| Features |
Current Limit (Adj. or Fixed)
Isolated Power and Data Over Current Protection Thermal Protection |
| Data Rate (Max) |
- Not Given
|
| Design Author |
Maxim Integrated Products
|
| Main I.C. Base Part |
MAX14850
MAX17498C MAX17552 MAX5216 |
| Date Created By Author | - Not Given |
| Date Added To Library | 2016-01 |
Co-Browse
By using the Co-Browse feature, you are agreeing to allow a support representative from DigiKey to view your browser remotely. When the Co-Browse window opens, give the session ID that is located in the toolbar to the representative.
DigiKey respects your right to privacy. For more information please see our Privacy Notice and Cookie Notice.
Yes, Continue to Co-BrowseGet fast and accurate answers from DigiKey's Technicians and Experienced Engineers on our TechForum.
Please visit the Help & Support area of our website to find information regarding ordering, shipping, delivery and more.
Registered users can track orders from their account dropdown, or click here. *Order Status may take 12 hours to update after initial order is placed.
Users can begin the returns process by starting with our Returns Page.
Quotes can be created by registered users in myLists.
Visit the Registration Page and enter the required information. You will receive an email confirmation when your registration is complete.
DigiKey customers in the United States can select from a range of delivery options, including Ground shipping at $6.99 and 2-Day at $12.99
Credit account for qualified institutions and businesses
Payment in Advance by Wire Transfer
![]()
![]()
![]()
![]()
![]()


More Products From Fully Authorized Partners
Average Time to Ship 1-3 Days. Please see product page, cart, and checkout for actual ship speed.
Extra Ship Charges May Apply
For more information visit Help & Support
Thank you!
Keep an eye on your inbox for news and updates from DigiKey!
Please enter an email address