DigiKey customers in the United States can select from a range of delivery options, including Ground shipping at $6.99 and 2-Day at $12.99
Credit account for qualified institutions and businesses
Payment in Advance by Wire Transfer
![]()
![]()
![]()
![]()
![]()


More Products From Fully Authorized Partners
Average Time to Ship 1-3 Days. Please see product page, cart, and checkout for actual ship speed.
Extra Ship Charges May Apply
For more information visit Help & Support
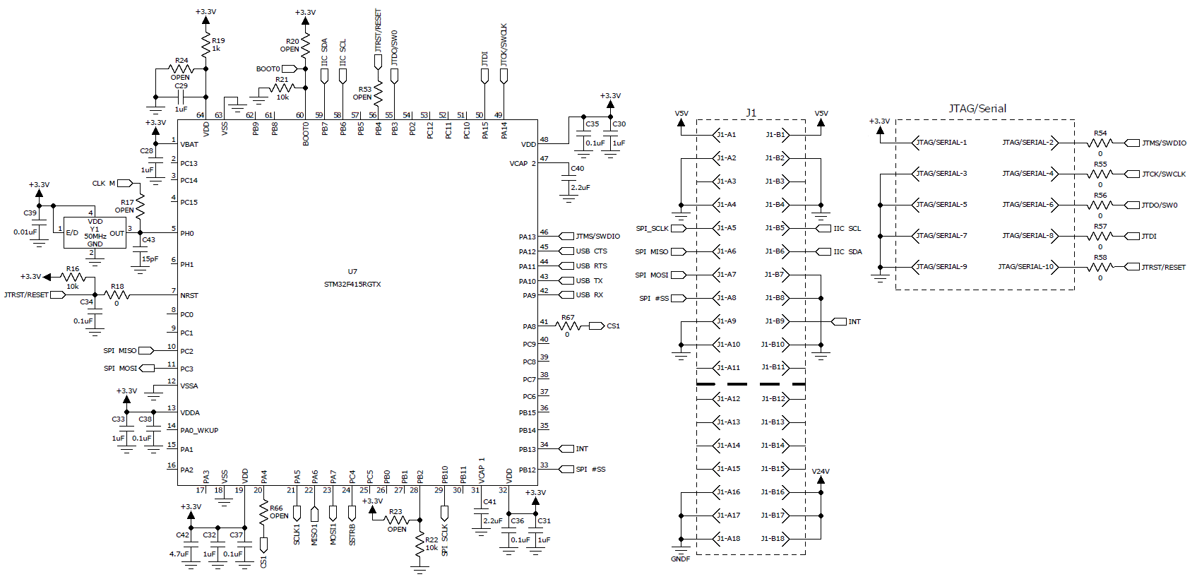
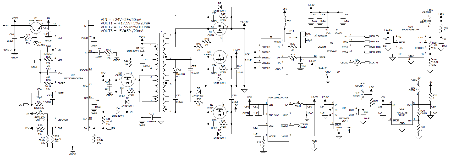
Industry 4.0 marks the fourth industrial revolution, characterized by distributed, intelligent control systems. Breaking from a past with large, centralized programmable-logic controllers, Industry 4.0 allows for highly configurable, highly modular factories, which accept an ever increasing number of sensor inputs, while operating at a higher output than ever before. The ultra-small PLC, or Micro PLC, lies at the heart of the Industry 4.0 factory, providing high performance with ultra-low power consumption in an ultra-small package. MAXREFDES61# is Maxim’s Micro PLC, quad-channel, analog input card.
The MAXREFDES61# features a 16-bit high-accuracy four-channel analog input with isolated power and data. Two of the input channels accept -10V to +10V signals and the other two inputs accept 4mA to 20mA signals.
The MAXREFDES61# design integrates
a dual low-noise low-distortion buffer (MAX9633)
a 16-bit 4-channel multi-range input ADC (MAX1301)
two high-voltage 4–20mA current protectors (MAX14626) for the current input channels
an ultra-high-precision 4.096V voltage reference (MAX6126)
600VRMS data isolation (MAX14850)
a STM32F4 microcontroller; a FTDI USB-UART bridge
a high-efficiency DC-DC converter (MAX15062)
and isolated/regulated +15V, +5V, and -3V power rails (MAX17498C/MAX8719/MAX1659/MAX1735).
The entire system typically operates at less than 500mW and fits into a space roughly the size of a credit card. While targeted for the industrial, Micro PLC application, MAXREFDES61# may be used in any application that requires high-accuracy analog-to-digital conversion.
| Manufacturer | Analog Devices Inc./Maxim Integrated |
|---|---|
| Category | Wired Communication |
| Sub-Category | Interface Solutions |
| Eval Board Part Number | MAXREFDES61#-ND |
| Eval Board Supplier | Analog Devices Inc./Maxim Integrated |
| Eval Board |
Board not Stocked
|
| Purpose |
Micro PLC, Analog Input Card
|
| Component Count + Extras |
154 + 7
|
| Features |
I²C Interface
PMBus Interface Reverse Polarity Protection Short Circuit Protection SMBus Interface SPI Interface Thermal Protection |
| Data Rate (Max) |
115 ksps
|
| Design Author |
Maxim Integrated Products
|
| Main I.C. Base Part |
MAX1301
MAX14626 MAX14850 MAX17498C MAX9633 |
| Date Created By Author | - Not Given |
| Date Added To Library | 2022-03 |
Co-Browse
By using the Co-Browse feature, you are agreeing to allow a support representative from DigiKey to view your browser remotely. When the Co-Browse window opens, give the session ID that is located in the toolbar to the representative.
DigiKey respects your right to privacy. For more information please see our Privacy Notice and Cookie Notice.
Yes, Continue to Co-BrowseGet fast and accurate answers from DigiKey's Technicians and Experienced Engineers on our TechForum.
Please visit the Help & Support area of our website to find information regarding ordering, shipping, delivery and more.
Registered users can track orders from their account dropdown, or click here. *Order Status may take 12 hours to update after initial order is placed.
Users can begin the returns process by starting with our Returns Page.
Quotes can be created by registered users in myLists.
Visit the Registration Page and enter the required information. You will receive an email confirmation when your registration is complete.
DigiKey customers in the United States can select from a range of delivery options, including Ground shipping at $6.99 and 2-Day at $12.99
Credit account for qualified institutions and businesses
Payment in Advance by Wire Transfer
![]()
![]()
![]()
![]()
![]()


More Products From Fully Authorized Partners
Average Time to Ship 1-3 Days. Please see product page, cart, and checkout for actual ship speed.
Extra Ship Charges May Apply
For more information visit Help & Support
Thank you!
Keep an eye on your inbox for news and updates from DigiKey!
Please enter an email address