* MAXREFDES111A# = Wurth Transformer
Maxim’s power supply experts have designed and built a series of isolated, industrial power-supply reference designs. Each of these power supplies efficiently converts 24V into useful voltage rails at a variety of power levels. Every power rail is isolated with a readily available transformer from multiple, global vendors, providing for quick, convenient transformer selection. Each design has been tested for load and line regulation, as well as efficiency and transient performance. As with all Maxim reference designs, the BOM, schematics, layout files, and Gerber files are all available. In addition, boards are available for purchase; most boards feature through-hole pins for immediate board placement and accelerated prototyping.
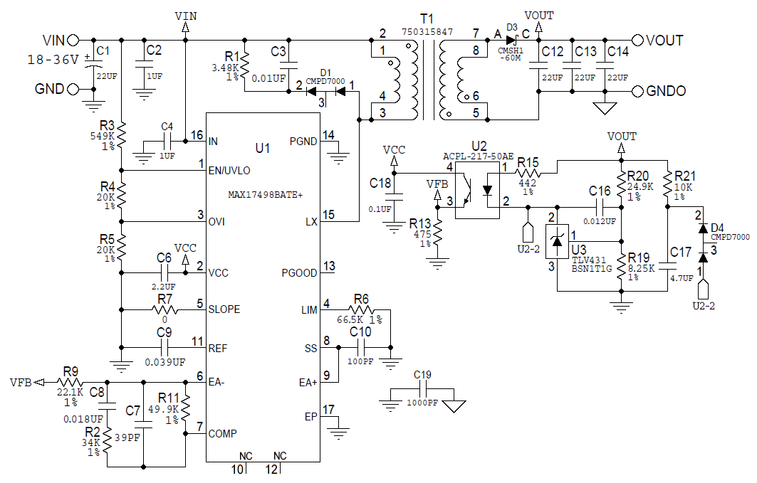
MAXREFDES111# has an efficient flyback topology with 24V input, and a 5V output at 2W of power (0.4A). The design features the MAX17498B, a peak-current-mode converter with internal n-channel MOSFET switch. This entire circuit fits on a 36mm x 20mm (1.4in x0.8in) board.
A=Wurth
B=Sumida
C=Hanrun
| Manufacturer | Analog Devices Inc./Maxim Integrated |
|---|---|
| Category | AC/DC and DC/DC Conversion |
| Sub-Category | DC/DC SMPS - Single Output |
| Eval Board Part Number | MAXREFDES111A#-ND |
| Eval Board Supplier | Analog Devices Inc./Maxim Integrated |
| Eval Board |
Normally In Stock
|
| Topology |
Step Down
|
| Outputs and Type |
1 Isolated
|
| Voltage Out: Factory Set |
5 V
|
| Current Out |
400 mA
|
| Voltage In |
18 ~ 36 V
|
| Efficiency @ Conditions |
>75%, 22V in, 5V @ 310 ~ 600 mA
>75%, 18V in, 5V @ 260 ~ 600 mA >73%, 27V in, 5V @ 300 ~ 600 mA >70%, 36V in, 5V @ 300 ~ 600 mA >70%, 32V in, 5V @ 270 ~ 600 mA |
| Voltage Out Range |
4.8 ~ 5.2 V
|
| Features |
Current Limit (Adj. or Fixed)
Over Current Protection Over Voltage Protection Power Good Output Soft Start Spread Spectrum Modulation Thermal Protection |
| Switching Frequency |
500 kHz
|
| Standby Current [Typical] |
22 µA
|
| Quiescent Current [Typical] |
2 mA
|
| Component Count + Extras |
38 + 4
|
| Internal Switch |
Yes
|
| Design Author |
Maxim Integrated Products
|
| Application / Target Market |
Power: Auxiliary Power Supply
Power: Industrial Power Telecom |
| Standby Current [Maximum] |
36 µA
|
| Quiescent Current [Maximum] |
3.25 mA
|
| Main I.C. Base Part |
MAX17498B
|
| Date Created By Author | 2016-03 |
| Date Added To Library | 2017-10 |