DigiKey customers in the United States can select from a range of delivery options, including Ground shipping at $6.99 and 2-Day at $12.99
Credit account for qualified institutions and businesses
Payment in Advance by Wire Transfer
![]()
![]()
![]()
![]()
![]()


More Products From Fully Authorized Partners
Average Time to Ship 1-3 Days. Please see product page, cart, and checkout for actual ship speed.
Extra Ship Charges May Apply
For more information visit Help & Support
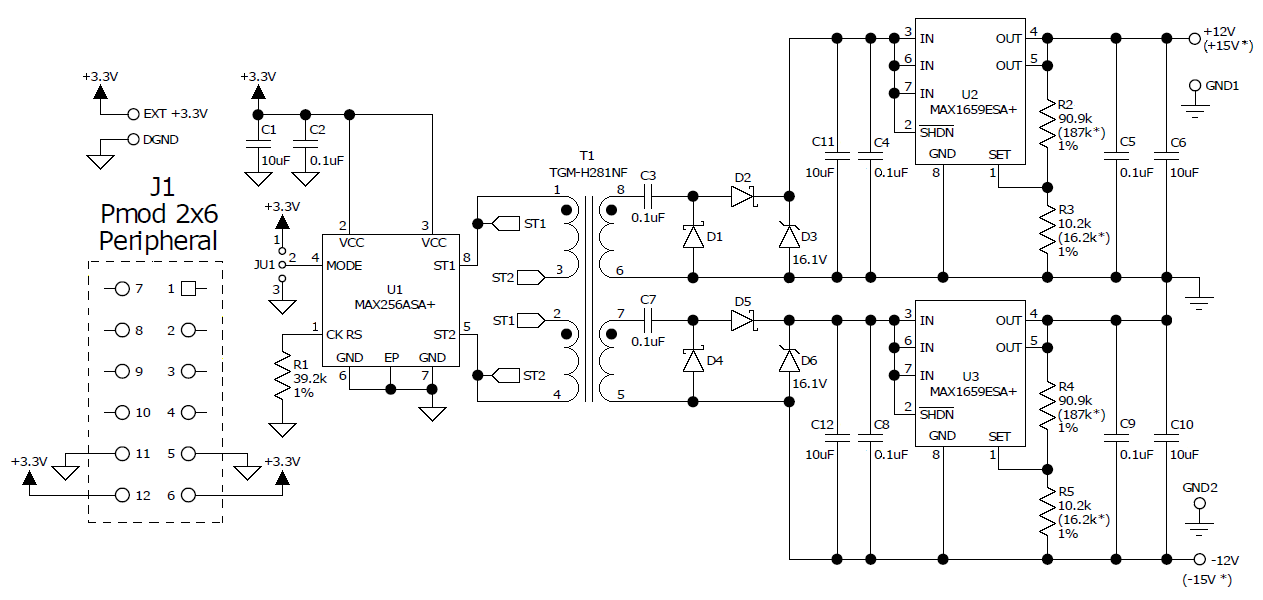
This document details the Lakewood (MAXREFDES7#) subsystem reference design, a 3.3V input, ±12V (±15V) output, isolated power supply. The Lakewood reference design includes a 3W primary-side transformer Hbridge driver for isolated supplies, and two wide input range and adjustable output low dropout (LDO) linear regulators. Test results and hardware files are included.
The Lakewood design (MAXREFDES7#) uses an H-bridge transformer driver (MAX256) and a pair of low dropout (LDO) linear regulators (MAX1659 x2) to create a ±12V (±15V) output isolated power supply from a 3.3V voltage input (Figure 1).
This general-purpose power solution can be used in many different types of isolated power applications, but is mainly targeted for industrial sensors, industrial automation, process control, and medical applications.
| Manufacturer | Analog Devices Inc./Maxim Integrated |
|---|---|
| Category | AC/DC and DC/DC Conversion |
| Sub-Category | DC/DC SMPS - Multi Output |
| Eval Board Part Number | MAXREFDES7#-ND |
| Eval Board Supplier | Analog Devices Inc./Maxim Integrated |
| Eval Board |
Normally In Stock
|
| Topology |
Step Up
|
| Outputs and Type |
2 Isolated
|
| Voltage Out: Highest Current First |
±12V
|
| Current Out |
90mA per Channel
|
| Voltage In |
3.3 V
|
| Efficiency @ Conditions |
>65%, 3.3V in, 12V @ 25 ~ 90 mA
|
| Voltage Out Range |
1.25 ~ 16 V
|
| Features |
Current Limit (Adj. or Fixed)
Reverse Polarity Protection Short Circuit Protection Shutdown, Enable, Standby Thermal Protection |
| Switching Frequency |
1 MHz
|
| Standby Current [Typical] |
100 nA
|
| Quiescent Current [Typical] |
30 µA
|
| Component Count + Extras |
27 + 14
|
| Internal Switch |
Yes
|
| Design Author |
Maxim Integrated Products
|
| Application / Target Market |
Factory Automation
Medical Point of Load (PoL) Smart Building Controls |
| Standby Current [Maximum] |
1 µA
|
| Quiescent Current [Maximum] |
60 µA
|
| Main I.C. Base Part |
MAX1659
MAX256 |
| Date Created By Author | 2012-11 |
| Date Added To Library | 2014-01 |
Co-Browse
By using the Co-Browse feature, you are agreeing to allow a support representative from DigiKey to view your browser remotely. When the Co-Browse window opens, give the session ID that is located in the toolbar to the representative.
DigiKey respects your right to privacy. For more information please see our Privacy Notice and Cookie Notice.
Yes, Continue to Co-BrowseGet fast and accurate answers from DigiKey's Technicians and Experienced Engineers on our TechForum.
Please visit the Help & Support area of our website to find information regarding ordering, shipping, delivery and more.
Registered users can track orders from their account dropdown, or click here. *Order Status may take 12 hours to update after initial order is placed.
Users can begin the returns process by starting with our Returns Page.
Quotes can be created by registered users in myLists.
Visit the Registration Page and enter the required information. You will receive an email confirmation when your registration is complete.
DigiKey customers in the United States can select from a range of delivery options, including Ground shipping at $6.99 and 2-Day at $12.99
Credit account for qualified institutions and businesses
Payment in Advance by Wire Transfer
![]()
![]()
![]()
![]()
![]()


More Products From Fully Authorized Partners
Average Time to Ship 1-3 Days. Please see product page, cart, and checkout for actual ship speed.
Extra Ship Charges May Apply
For more information visit Help & Support
Thank you!
Keep an eye on your inbox for news and updates from DigiKey!
Please enter an email address