Selecting Gate Driver ICs for Gallium Nitride FETs
Contributed By Electronic Products
2015-01-13
With the availability of wide bandgap (WBG) devices, many power supply designers have begun to investigate the merits of FETs based on gallium nitride-on-silicon (GaN-on-Si) for a variety of new designs and emerging applications. Staying in tune with their customers, a number of suppliers have emerged to cater to such needs. However, before embarking on this path, it is important to understand the key differences between silicon and GaN transistors as their drive requirements accordingly will be different.
Unlike silicon MOSFETs, gallium nitride (GaN)-based FETs operate much faster with lower gate threshold voltages. In addition, internal-gate resistance for GaN FETs is much lower and the body diode reverse recovery characteristics are far superior (GRR is zero). There is some output capacitance, but it is significantly lower than silicon.¹ In reality, GaN transistors offer a much lower figure of merit (FOM) due to lower on-resistance (RDS(on)) and gate charge QG as compared to silicon counterparts. What’s more, GaN transistors do not suffer from a strong negative temperature coefficient like MOSFETs. Hence, the drive requirements for GAN FETs, whether normally off or on, will be quite different as compared to silicon MOSFETs.
As a result, to extract full advantage from these new high-performance transistors, designers must understand how to first drive them efficiently so that both the conduction and switching losses of the GaN FETs are minimized. Besides implementing optimal gate drive, PCB layouts and thermal design considerations are also equally important for these WBG devices to realize the best system performance and reliability.
Driving GaN FETs
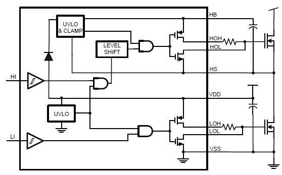
To make this job easier for power supply designers, power semiconductor suppliers like Texas Instruments have developed gate drivers that are optimized for these WBG devices. In reality, the supplier has carefully selected MOSFET drivers with attributes that lend themselves to efficiently driving GaN-based power FETs. For instance, it has selected a family of silicon drivers with properties that are suitable for optimally driving a variety of enhancement-mode GaN (eGaN) FETs operating up to 100 V and higher. The first entry in this line is the 100 V half-bridge driver LM5113 that overcomes the task of driving transistors with low-threshold voltages and high dv/dt characteristics. Designed to drive both the high- and the low-side eGaN FETs, it offers separate sink and source outputs (Figure 1), thereby allowing independent control of turn-on and turn-off without the adverse effects of voltage drop of a bypass diode in the turn-off condition. The product data sheet shows that the driver also offers very low sink impedance of 0.5 Ω, which in turn provides a fast turn-off path for the low-threshold voltage eGaN FETs.
According to TI, the silicon-based LM5113 uses a proprietary bootstrap technique to regulate the high-side gate voltage at approximately 5.25 V to optimally drive eGaN power FETs without exceeding the maximum gate-source voltage rating of 6 V. Furthermore, the inputs of LM5113 are TTL logic compatible and can withstand high-input voltages up to 14 V regardless of voltage at VDD pin. Plus, to provide flexibility to adjust the turn-on and turn-off strength independently, LM5113 delivers split-gate outputs. Other features include a short propagation delay of 28 ns (typical), fast rise and fall times, and supply rail under-voltage lockout.

Figure 1: Optimized to drive both high- and low-side eGaN FETs, TI’s driver LM5113 offers separate sink and source outputs.
The eGaN driver can switch at frequencies up to several MHz to be compatible with the high-switching speed of GaN transistors. It is housed in a standard WSON-10 package, as well as in a 12-bump DSBGA package and is aimed at Efficient Power Conversion’s (EPC) eGaN FETs. In order to keep stray inductance to a minimum, the package footprint is minimized, allowing the eGaN FETs to be placed close to the driver during PCB layout. EPC, in fact, has built several demonstration boards using LM5113 and eGaN FETs. These boards illustrate the high efficiencies enabled by eGaN FETs, including the driver, in both isolated and non-isolated DC/DC converter designs while providing high-power density. The high-conversion efficiencies demonstrated by EPC demo boards indicate that the driver LM5113 is most appropriate for driving eGaN FETs.
Let’s now examine some of these eval boards.
Evaluation boards
In terms of EPC’s evaluation boards, the most recent introductions are EPC9022 through EPC9030, which offer half-bridge topology with the on-board gate driver LM5113 and members of the company’s ultra-high frequency, high-performance eGaN FET family EPC8000. For example, EPC9022 comprises two 65 V EPC8002 GaN FETs in a half-bridge configuration with LM5113 as the gate driver (Figure 2).

Figure 2: EPC’s evaluation board features half-bridge topology using ultra-high frequency, high- performance eGaN FETs and gate driver LM5113.
Similarly, TI has created its own evaluation board for the 5 A, 100 V half-bridge eGaN FET gate driver LM5113. It implements a synchronous buck converter with voltage-mode controller LM5025 used to generate the PWM signals of the buck and synchronous switches.² The specifications for this board, as given in the user’s guide, include an input operating voltage of 15 VDC to 60 VDC, an output voltage of 10 VDC with 10 A at 48 VDC input and 7 A at 60 VDC input. The switching frequency is 800 kHz. The measured efficiency is plotted in Figure 3, which shows 93.9 percent at 48 VDC input and 10 A output current. This figure shows that the efficiency improves as the input voltage drops. At 24 V input, the efficiency reported is 96 percent for 10 VDC output at 10 A.

Figure 3: LM5113 evaluation board efficiency versus load current at different input voltages.
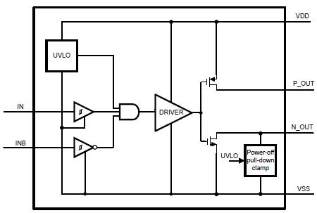
For high-power applications, TI has developed a 7.6 A low-side driver with independent source and sink capabilities. Designated LM5114, it is optimized to drive eGaN FETs in low-side applications, such as synchronous rectifiers and boost converters. Other key features of LM5114 (Figure 4) include matching delay time between inverting and non-inverting inputs to reduce dead-time losses, 12 ns typical propagation delay to enable high-switching frequency, low-input capacitance, TTL/CMOS logic compatible, and split-gate outputs. For operation, it requires a single power supply from 4 V to 12.6 V and can handle up to 14 V logic inputs, regardless of voltage at VDD pin. Housed in SOT-23-6 and WQFN-6 packages, the operating temperature range for this eGaN FET driver is -40°C to +125°C.

Figure 4: The LM5114 is designed to drive low-side eGaN FETs. It offers independent source and sink outputs for controllable rise and fall times.
In summary, suppliers such as TI have introduced off-the-shelf gate drivers that help meet the stringent drive requirements of eGaN FETs with ease, thereby enabling designers to tap full benefits from these new high-performance WBG transistors.
For more information on the products discussed in this article, use the links provided to access product pages on the DigiKey website.
References
- “How2 Get The Most Out of GaN Power Transistors” by Johan Strydom, Efficient Power Conversion, How2Power Today, June 2010.
- AN-2149, LM5113 Evaluation Board, Texas Instruments, May 2013.
Disclaimer: The opinions, beliefs, and viewpoints expressed by the various authors and/or forum participants on this website do not necessarily reflect the opinions, beliefs, and viewpoints of DigiKey or official policies of DigiKey.

